Wednesday, 3 July 2013

Rangkaian Echo TDA 1097

Rangkaian Echo sering digunakan dalam sound sistem. Biasanya echo dipadukan dengan amplifier. Namun sebelumnya, ditambah pre-amp mic dulu pada bagian inputnya. Kehadiran echo dalam sound sistem cukup penting karena bisa memperindah suara. Selain dipasang secara terpisah, echo juga sudah dijadikan satu dengan bagian lainnya, misalnya pada mixer, power amplifier, dan lain sebagainya. Bahkan dalam dunia broadcasting echo tak jarang dipergunakan untuk tujuan siaran, terutama siaran radio, mixing, dubbing, dan lain-lain.
Untuk itu, yuk mari kita membuat Rangkaian Echo. Rangkaian ini tidak membutuhkan dana yang banyak. Komponen-komponen yang diperlukan juga cukup gampang didapat di toko-toko yang menyediakan komponen elektronika di kota Anda. Sebagai bahan kajian, di bawah ini kami sajikan gambar skemanya untuk dipelajari secara seksama.
Gambar Skema Rangkaian Echo
Gambar Skema Rangkaian Echo
Daftar komponen :
R1, R5, R8, R13, R14, R17       = 100K
R18, R19, R20, R21, R22, R24 = 100K
R10, R11, R12, R16           = 1K
R15                          = 200K
R23                          = 39K
C1, C10, C14, C15  = 1uF/50V
C2                           = 100pF
C3                           = 5,6pF
C4, C6, C13, C20    = 100nF
C18, C19                 = 22uF/16V
C7, C8                     = 1nF
C9                            = 470pF
C11, C12                  = 68nF
C16                          = 330pF
C17                          = 15nF
VR1, VR4                 = 100K
VR2                          = 5K
VR3, VR6                 = 100K
VR5                          = 250K
TR1                          = BC549
IC1                          = TLo84
IC2                          = TDA1097
Dengan menggunakan Rangkaian Echo dapat dihasilkan pengulangan suara secara beruntun (menggema). Sebagai kunci utama dari rangkaian echo ini adalah sebuah IC TDA1097 dengan catudaya sebesar Rp 4 Volt. Dalam merakit rangkaian ini sangat diperlukan kesabaran dan ketelitian, misalnya sebelum komponen dipasang, periksa dulu jalur-jalur PCB-nya apakah sudah benar. Solder usahakan jangan terlalu pacar karena akan merusak komponen. Dalam pemasangan IC sebaiknya menggunakan soket IC
http://elektronikadasar.org/wp-content/uploads/2013/02/Gambar-Skema-Rangkaian-Echo.jpg

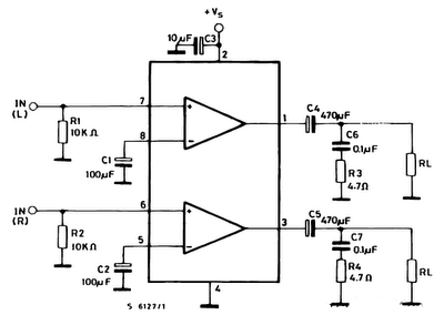
Rangkaian Penguat Bertenaga Mini USB Untuk Laptop

Sebuah port USB memberikan arus  maksimum 500mA pada 5Volt hingga max 0,5 × 5 = 2.5 Watt. Jadi, jika sirkuit memakan 0,5-1 Watt arus listrik, hanya 1.5 Watt yang tersisa untuk output speaker. Sekarang Anda mungkin bertanya 1.5 watt tidak akan menciptakan banyak suara. Tapi percayalah, dalam kondisi yang baik, 1.5 Watt ini jauh lebih dari yang diharapkan. Di bawah ini kami sajikan Rangkaian Penguat Mini USB untuk Laptop.
Gambar Skema Penguat Bertenaga Mini USB Untuk Laptop
Gambar Skema Penguat Bertenaga Mini USB Untuk Laptop
Daftar komponen :
R1 = 10K Ohm
R2 = 10K Ohm
R3 = 4,7 Ohm
R4 = 4,7 Ohm
C1 = 100uF
C2 = 100uF
C3 = 10uF
C4 = 470uF
C5 = 470uF
C6 = 0,1uF
C7 = 0,1uF
IC = TDA2822M
Gambar Penguat Bertenaga Mini USB Untuk Laptop
Gambar Penguat Bertenaga Mini USB Untuk Laptop
Speaker ini memiliki tipe magnet datar di dalamnya, dan tersedia di toko grosir  elektronik. Untuk box speaker, gunakan kotak korek api tua jumbo. Dan untuk sirkuit, yang Anda butuhkan adalah rangkaian penguat audio yang mampu memberikan output 0.5Watt di setiap saluran.
Di sini kita akan menggunakan stereo amplifier dengan IC TDA2822 M sebagai Rangkaian Penguat Bertenaga Mini USB yang mempunyai 8 pin paket DIP dan biasanya ditemukan di walkman mini dan lain-lain. IC ini dapat memberikan output hingga 450 mili Watt / saluran dengan 4 ohm loudspeaker pada pasokan 5 Volt yang mendekati yang kita butuhan.
Referensi  http://rangkaianelektronika.info/rangkaian-penguat-bertenaga-mini-usb-untuk-laptop/

Power Ampli TOA rakitan

mumpung awal puasa biasanya kita dapet pesenan bikin ampli untuk toa buat mushola atau masjid, mengingat harga power jadi lumayan mahal ( merk TOA ) barang kali ada solusi untuk itu dgn harga yg lebih murah….
Yang sering saya rakit adalah:
1. Trafo 5 amp murni atau 10 amp banci
2. Elco dan dioda min 2200/50 volt
3. Power OCL mono 300 wattdgn Final Jengkol ST malaysa
( sedang mencari mospec yg untuk final ini dg karater midle )
4. Equalizer 5 ch mono ( sebagai crosofer aktif)
5. preamp mic 2 TR
6. C output untuk membatasi frek rendah, biasanya saya pake 2200-4700 mf/ min 50 volt dari power ke SPK toa ( sebagai crosover pasif ).
Barangkali ada yg menambahkan silahkan.
kalo untuk nge-drive speaker merk T*A saya sering pake:
1. Trafo 3A 25V.CT
2. Kit OCL 150W Final ganti pakai TR tip Mospek 2set
3. OUT PA OCL seri elco 2200uF/50V.
4. TC 2 tr plus Pre Amp Mic
5. Load Horn speaker 16 ohm.
sdh cocok tapi klu saya kit OCL 150 diganti dengan kit OCL 140.
trafo 10a 32 v
jengkol malay 2 set
Jengkol kalu diganti tr finalnya punya ampli TOA yg C5198 dan A1941 gmn yah?
Elko 2200uf/50v untuk pengaman speaker TOA dari arus DC yg sering keluar juga dari out OCL. jadi bukan sebagai HPF
saya punya pengalaman serupa dg mas zaky, ada 4 speker corong 4 bh 16 ohm 25 W merk toa, dan ada speaker kolom yang panjang merk toa jg 240 ohm 20W 2 bh, didorong pake rakitan power ocl 200W tegangan +63V dan -63V mirip power safari dg OT MJ15003/4, suaranya jernih tapi tidak bisa lepas alias jauh padahal vol power dan mixer dah full, apalagi kalau memakai mic kancing ketika imam memimpin sholat malah kolom spekar suaranya kecil. menurut buku petunjuk instalasi PA toa bahwa speaker harus dihubungkan dengan output power 70.7 V untuk corong dan 100V untuk kolom speaker.
Kalau beli amlpli TOA tipe 2240 (240W) investasinya mahal 2,9 jt, Akhirnya saya coba beli trafo distribution line 300W (di sby harganya 200k), primer 4 ohm, sekunder 100V, dan saya pasang di output amplifier, setelah dicoba sekarang suaranya menjadi lantang, keras, dan jauh, volume mixer kecil saja, trafo ini dijual oleh TOA dengan seri MT450MM (300W), sehingga sekarang jamaah masjid almukhlisin ditempat saya dah tidak komplin lg.
tapi jangan salah belinya trafo, krn ada 2 macam yaitu trafo maching untuk ditempatkan di dekat speaker, bentuk trafonya kecil kernnya, sedangkan trafo distribusi besar kira2 sama dengan trafo 5A, primer 8 ohm, secunder 70,7V / 100V, ini biasanya untuk PA di kantor-kantor dan di mall, yang menggunakan speaker banyak dengan daya tiap spekernya max 6-10W impedansi 250 ohm.
Jika kita salah beli trafo maching efectnya ampli acl kita jebol, maka hati-hati, kadang penjualnya nggak ngerti.
pakai ampli toa nya yg ada 100v nya, misal nya ampli TOA type ZA, sebagai contoh type ZA 1121, sudah ada output 100v nya.
saya nemu skematik IT/OT,mungkin cocok untuk speaker corong mesjid?
[Gambar: new-skema-ampli-trafo-3055-revisi1.jpg]
untuk lebih jelasnya lihat di situs http://matsholeh.wordpress.com
di mushola deket rumah saya, horn 2 biji (lupa brp watt) saya pararel terus diangkat pakai ampli dengan type 150watt ocl dan PA nya toshiba. Sampai sekarang gak pernah bermasalah. Suaranya kuenceng buanget…..  \m/ \m/ \m/ \m/
yang terpenting adalah di preamp nya jangan sampai ada nada rendah (bass) yang berlebihan.  saya lebih menonjolkan suara middle. pada input power amplifier, tambahkan capasitor milar dan R yang di pasang secara seri.
Kalau ampli tersebut mengangkat 1 horn, memang terasa berat karena horn ber-impedansi 16 ohm, kalau di pararel jadinya 8 ohm atau setara dengan speaker biasa.
Rata2 didaerah kami masjid sdh menggila suaranya khusnya suara luar yang menggunakan corong 4 biji karena sdh menggunakan PA OCL Sanken/Toshiba. SEmuanya tdk menggunakan Trafo matching karena masalah dana sehingga PA Ocl dgn Rakitan jadi Alternatif dan sebahagian sdh menggunakan mixer dan Eq. Penggunaan PA Ocl karena menggunakan jasa tehnisi OT. Jadi yg menggunakan PA TOA sdh semakin kurang hanya sebahagian saja seperti masjid2 kecil. Kalau Masjid besar sdh banyak menggunakan sound system yang bermerek baik dari PowewrAmp, Eq, mixer dan speaker dalamnya sdh satu merk.Yang belum tergeser cuma Micnya saja dan corongnya.
rakitan ampli corong..pake ampli ocl 140 w ato ocl 150 w kit standard toko terus pada speaker out dipasang elco 2200uf – 4700 uf / 50 v. sampai sekarang aman2 aja dipakai di masjid.
untuk horn(toa) ocl 140 / 150 w final 2 set TIP 29/3055 . out diseri elco 4700/50 v. buat dorong 4 horn.
gak usah trafo maching kang, kemaren saya habis rakit ocl 150w 2 unit untuk masjid final pakai TR jengkol 2N3055/MJ2955 output kasih elco 2200uF/50V. buat dorong horn T*A 25W warna putih 4 biji (main 8 ohm atau 2 speker paralel/channel)
boleh beda pendapat ya kang saya rakit ampli corong menggunakan safari agar nada low gak besar yang dapat mengakibatkan corong jebol cuma ganti r 100k menjadi 10k sudah 20 taun tidak ada masalah
untuk darurat, bisa memakai PA OCL.
- tambahkan C 100uF 100V di seri dengan corong
- Amati C input jika besarnya di 1uF-10uF , ubah ke 100nF
Corong ini tidak cocok dengan frekuensi rendah. Cara diatas akan meredam frekuensi rendah yang akan masuk ke corong.
Pengalaman saya waktu saya pasang sound system di masjid yg cukup besar dan bentangan kabelnya sekitar 100 meter ke atas menara terpasang 4 corong TOA tdk memakai trafo matching hanya dgn memggunakan PA Safari 200wat (4 biji Sanken) dan Suara dalam sy juga menggunakan PA Safari 4 biji Sanken dgn speaker 10′ 2 biji. Hasilnya bagus dan suara corong juga keras, jelas dan tahan juga spulnya ngga putus- putus. Untuk suara dalamnya juga mantap.Saya kasi trik jika mengganti spul TOA mohon spasi magnik tempat masuknya spul diperhatikan keseimbangannya artinya jangan ada yang terlalu rapat ke magnik, karena jika magnik pernah jatuh pada saat dibuka itu kemungkinan besar goyang, dan tak lupa dibersihkan terlebih dahulu lobang menjaga jarak (spasi) tempat masuknya spul TOA.
yg pernah saya bikin utk ampli toa/horn, adl ampli ocl yg 150w dg hanya sepasang tr 2n3055 dan mj2955.
lebih lantang n lebih kenceng dr ampli toa buatan pabrik.
pre amp tdk terlalu pengaruh, teg utk powernya juga saya kasih 25v ct 5A trafo big.
rahasianya adl: setelah mixer/pre amp mic harus dikasih equalizer grafik dg pengaturan yg dibuat fix/tidak dikasih potensio tapi cukup trimpot didalam box agar setelah didapat setelan yg pas tdk lagi diubah freq-nya;
jd frekuensi yg lolos adl freq tengah saja, waktu itu yg saya pake adl eq 8 channel dg ic LM324/TL074 dg teg +12v dc, 2ch freq rendah dimodif ke freq diatasnya/middle, begitu juga 2ch freq atas dimodif ke freq dibawahnya/middle.
setelah jadi n dipake suaranya menjangkau lebih jauh dibanding ampli toa pabrikan, horn juga tetep awet/ blm pernah rusak.
silahkan difahami n dikaji masukan saya semoga membantu
ikut nimbrung bos. ane juga pernah bikin ampli toa buat masjid, pake power ocl, tegangan ane kasih 18v cuma dari tone control udah di atur bagian bass di jumper ke bagian terkecil, jadi gak ada bass masuk, penguat mic pakai echo, dan out ke speaker di copal oleh elko 1000uf/50v. hasil nya lumayan udah 2 taon gak jebol tuh speaker toa nya.
Output trafo ya output trafo.
OTL Brarti output pakai elco
OCL brarti langsung ke speaker.
Q ada solusi ocl untuk toa
1. Pakai protector biar toa ny awet.
2. Pre amp ny di stel frekuensiny pd frekuensi vokal
3. Gunakan komponen berkualitas.
4. Tegangan untuk power jangan di maksimalkan
5. Hati2 kabel toa jng smp konslet
Minggu lalu speaker corong TOA milik masjid rusak karena terlalu besarnya daya ampli. Kebetulan masjid baru saja membeli ampli dengan daya yang cukup besar. Saya lupa memberi tahu petugas masjid bahwa speaker corong tidak boleh langsung disambung ke amplifier karena daya speaker corong cuma 25 watt sedangkan amplifier yang dipakai berdaya 250 watt. Maka agar spkeaker tidak terbakar, harus disbungkan dulu ke trafo matching, baru dihubungkan ke amplifier.  Maka jelas saja ketika 2-3 kali dicoba dihubungkan ke ampli, speaker akhirny jebol.

Kalo speaker corong rusak, solusinya gampang saja yaitu tinggal diganti SPOEL-nya, karena komponen utama lainnya (magnet & membran equalizer) didesin cukup powerfull yang tentunya masih bagus. Masalahnya saat ini komponen SPOEL tersebut susah dicarinya karena sudah jarang dijual. Dan sebenarnya SPOEL bisa dibikin sendiri dengan cara dibuatkan kumparan secara manual. Dulu di Kediri saya sering membuat kumparan semacam itu, tapi sekarang nggak sempat lagi karena perlu banyak waktu luang. Insya-allah dalam kesempatan lain, masih melalui blog ini, saya  akan bagikan “sedikit ilmu” mengenai cara membuat kumparan spoel speker secara manual.
Untungnya, berdasar info dari rekan komunitas elektro di Depok ternyata di Depok ada pabrikan yang memproduksi spare part TOA (kalo nggak salah namanya PT Galva Industri). Segera saya pacu motor ke Depok untuk “memburu” satu spare part yang bernama “spoel”. Singkat cerita, alhamdulillah akhirnya berhasil dapat. Dan akhirnya speaker corong masjid bisa diperbaiki dan berfungsi kembali.
di bawah ini Gambar SPOEL yang aku potret dari Aslinya, sebelah kiri tampak dari ATAS, sebelah kanan tampak dari BAWAH:
 
Nah, dalam kesempatan ini saya akan membedah cara mengganti spoel speaker corong yang rusak. Begini caranya:
  1. Letakkan speaker menghadap ke bawah (corong menghadap tanah) agar mudah dilepaskan screw-nya dan magnet tidak jatuh berantakan waktu screw terlepas.
  2. Lepaskan semua screw secara berurutan mulai dari yang terluar, yaitu dimulai dari screw yang melekatkan plat corong dengan casing belakang sampai screw terdalam (yang menjepit magnet, spoel, dan membran equalizer).
  3. Lepaskan 2 kabel penghubung spoel dari soketnya.
  4. Angkat magnetik ke luar, lepaskan spoel yang telah rusak/putus dari liang magnetik.
  5. Bersihkan liang magnetik dari debu dan kotoran lainnya. Ini penting karena “sebutir debu” pun bisa berakibat fatal, bisa menggores kawat spoel yang berakibat putusnya kawat tsb.
  6. Masukkan spoel baru ke dalam liang magnetik secara hati-hati. INGAT: Pada saat memasukkan spoel, TIDAK BOLEH menyentuh dinding magnetik karena goresan dinding bisa menyebabkan putusnya kawat kumparan spoel. Karena liang magnetik sangat sempit (+ 1 mm) maka jika perlu gunakan kaca mata pembesar untuk memastikan spoel tidak menyentuh liang magnetik.
  7. Setelah spoel masuk, susun kembali ke dalam casingnya bersama membran equalizer.
  8. Sambungkan kembali  2 kabel penghubung spoel pada soketnya.
  9. Pasang kembali plat corong dan kencangkan semua scerw. SELESAI.
kalo Trafo pabrikan Jepang/China mudah saja pak masangnya krn sudah ada tep-tep bertuliskan resistansi impedansinya. Untuk impedansi output biasanya udah given di set 8Ω. Input ada 2 terminal tegangan masukan, Rendah (70 volt) dan dan Atas (100 volt) dengan berbagai pilihan Impedansi Input (berbeda2 pada merk trafo yg beda), misal 80Ω. 170Ω, 330Ω, 670Ω. Pilhan impedansi bisa bebas, pengaruhnya pada daya keluaran yg berbanding terbalik dengan besarnya impedansi. Artinya, makin besar impedansi, makin kecil daya output. Yang perlu diperhatikan adalah berapa tegangan keluaran maksimal power amplifier. Sambungkan output amplifier pada input trafo yang sesuai, 70v atau 100v. Yang susah jika kita nemu trafo rakitan yang polos, gak ada tulisan input-output, impedansi, dll, perlu pengukuran terlebih dahulu. sekian pak, kalo ada yg kurang atas jawaban ini, mohon masukannya ya.
Referensi  http://jualpowerelektro.wordpress.com/2013/01/29/power-ampli-toa-rakitan/

AMZ Over Drive

http://www.muzique.com/schem/over_pro.gif

Muff Boost

A Beginner's Project
Muffer I wanted to do a simple project that would be easy and cheap for a beginner to build. A good single transistor design can do the job well. Let's just extract a section of the classic Big Muff, modify it slightly and use it as a single booster stage. It can provide over 30db of gain and will be fairly low noise.
If D1, D2 and C3 are not used, the circuit will amplify without distorting. This is useful in overdriving a tube amp input as a clean boost or providing a boost to a weak guitar signal. When the diodes and capacitor are added, the circuit will become a simple distortion box.
The transistor is not too critical. Use the 2N3904, 2N2484, 2N5088, BC108 or similar NPN silicon devices. When used as a distortion, the 10uF/C3 capacitor controls high content to some extent. Make it smaller to add some brightness or leave it as shown for full range. The diodes may be replaced with germanium types for a different clipping response though I would use 4 diodes (2 pairs) to keep the output volume at a higher level.
The circuit is laid out on the pcb so that you can follow the schematic to visualize how the design goes together. The dpdt switch can be eliminated and the jacks connected to the pcb IN and OUT if you do not need to be able to switch the booster out of the signal path.
You can build the Muffer (as a boost without the diodes) on the AMZ Multi-Purpose PCB. Order one of these boards and build this easy project!
Muffer Schematic
Muffer Board Layout
Order a PC Board
 Referensi  http://www.muzique.com/schem/projects.htm

AMZ Simple Mixer

http://www.muzique.com/schem/mixer.gif

Rangkaian Delay Speaker & Speaker Protector

Rangkaian-sirkuit speaker relay delay ini berguna sebagai penunda/delay pada speaker yang berfungsi sebagai pencegah agar tidak terjadi dentuman pada saat pertama kali amplifier dihidupkan. ini bertujuan untuk memperawet speaker agar tidak cepat rusak.

Rangkaian Perubah single volt. Menjadi Simetris Volt

Skema :

single
Daftar Komponennya :
R1-2-4=22Kohm C1=100uF 63V C5=220nF 100V MKT
R3=1Kohm C2=100nF 100V MKT IC1=L165
R5=1ohm 1W C3-4=10uF 40V

Rangkaian Efect Guitar

Pada postingan kali ini saya mencoba membantu teman-teman yang kesulitan mencari rangkaian efek gitar, sebenarnya saya bukan seorang pemusik, ataupun seorang gitaris, tetapi atas permintaan dari teman-teman, saya posting rangkaian efect guitar sederhana ini, saya sendiri belum pernah mencoba rangkaian ini, rangkaian ini adalah koleksi saya yang paling sederhana dari banyak rangkaian efek gitar. Mungkin lain kali saya posting rangkaian yang lebih komplek lagi. Silahkan mencoba saya pingin tahu hasilnya, mohon poskan komentar anda.
Skema efek gitar :
http://udinmduro.wordpress.com/2009/07/29/rangkaian-efect-guitar/efect

Crossover to Gain Audio System Quality

Components

  • R1 = 390K
  • R2 = 2K2
  • R3, R4 = 22K
  • R5, R6, R9 = 100K
  • R7 = 150K
  • R8, R10, R11 = 3K9
  • C1 = 5uF/16V
  • C2, 3 = 33pf
  • Q1, 2, 3 = BC109
  • Loud Speaker = LS Woofer dan Tweeter
Crossover to Gain Audio System Quality

PreAmplifier Equalizer using IC TL074

Components

  • R1, R2, R3, R4 = 10K
  • R5 = 68K
  • C1 = 100nF
  • C2, C3 = 33nF
  • C4, C5 = 3n3
  • Pot1 = 47K
  • Pot2, Pot3 = 100K

Electro Suite

PreAmplifier Equalizer using IC TL074

Mega Bass Pre Amp

Baxandall Tone Control Revisited

PT2350 tone control circuit

Skema Dolby Noise Reduction

Dolby Noise Reduction (DNR) adalah satu unit rangkaian yang digunakan Untuk menghilangkan noise pada perangkat audio ,cara pemasangannya  dipasang sebelum equalizer atau sesudah preamp head Amp mic :



Sehingga hasil audio anda akan bersih tidak ada noise, noise ini bisa kita Setting dengan di djustment di VR/Trimpot yang berukuran 1k ohm, Skema yang akan saya tayangkan ini mempunyai input/output stereo. Sedangkan IC yang digunakan adalah LM 1894 N. Adapun skema Dolby Noise Reduction adalah seperti berikut :
DNR


Skema rangkaian DNR ini saya dapatkan pada tape deck merk Polytron juga Radio/tape compo Polytron dan gambar ini saya buat sendiri dengan Eagle program design pcb. Demikian teman-teman yang sederhana ini mudah-mudahan ada gunanya dan bisa membantu teman-teman semua akhirnya sampai disini dulu ada kurangnya saya mohon maaf yang sebesar-besarnya.kalau ada kritik dan saran saya terima dengan senang demi perbaikan. salam terbaik untuk semua
Posting By M.E.Service Via Blogger.com

skema Audio Compressor



Gambar.5
Gambar 4 menunjukkan rangkaian untuk kompresor sederhana dengan ambang tetap, respon amplitudo yang ditunjukkan pada Gambar 5.

OP1 dalam hubungannya dengan R2 membentuk shunt attenuator yang bertindak sebagai elemen kontrol keuntungan. Output buffer oleh IC1 untuk mencegah efek loading. Output dari IC1 adalah setengah gelombang dikoreksi oleh D1 dan dihaluskan oleh R3 dan C2, dan kemudian diumpankan ke basis dari transistor Q1 gain tinggi. Begitu tingkat output sirkuit mulai melebihi Ambang ditetapkan oleh pergantian pada tegangan D1 dan Q1, Q1 akan mulai melakukan, menyalakan OP1 yang akan mengurangi tingkat output.

Dengan nilai yang ditampilkan pengurangan keuntungan dimulai pada Threshold dari -10 dBu. Ini dapat diubah dengan mengatur R1 (nilai yang lebih kecil - Threshold> lebih rendah) yang langsung menambah jumlah yang tepat make up gain sekitar IC1 pada saat yang sama. Untuk Ambang batas lebih besar dari 0 dB, dioda zener tegangan rendah dapat ditambahkan secara seri dengan D1 seperti yang ditunjukkan. Rasio diatur oleh karakteristik coupler dan R5, dan dengan nilai yang ditampilkan adalah sekitar 3:1. Arus mengalir melalui LED dari OP1 juga menerangi LD1, untuk menunjukkan bahwa pengurangan gain yang terjadi. R3 dan C2 menentukan waktu Attack, dan (R3 + R4) dan C2 rilis, dan perlu ditetapkan untuk aplikasi tertentu.

Rangkaian akan lari pasokan pemecahan + / -6 untuk + /-15V, yang memungkinkan tingkat sinyal input maksimum hingga +20 dBu RMS. IC1 dapat berupa penguat kebisingan / distorsi rendah operasional, selama ia memiliki kemampuan drive output yang cukup untuk mengisi C2 tanpa distorsi. Sinyal input harus berasal dari sumber dengan DC yang sangat rendah offset, karena ini akan dimodulasi oleh perubahan keuntungan, sehingga menimbulkan bunyi "benturan". Jika ragu, menambahkan kapasitor kopling ke input. Sebuah coupler NSL-32 yang dipilih digunakan, memberikan performa sangat baik, dengan distorsi pada -12 masukan dBu biasanya kurang dari 0,005% tanpa pengurangan keuntungan terjadi. Distorsi sementara mengompresi adalah fungsi dari frekuensi input, waktu konstan C2/R4 dan jumlah pengurangan gain, dan biasanya lebih baik dari 0,01% pada 1kHz / 6 dB. Sebuah versi dinilai dari NSL-32 digunakan untuk alasan pengulangan di sirkuit. Tidak seperti rangkaian limiter, tidak ada banyak keuntungan loop untuk linearize respon. Dengan NE5532 untuk IC1, kebisingan output yang lebih baik dari -99 dBu.

klik gambar untuk memperbesar
Gambar 6 menunjukkan skema untuk rangkaian kompresor yang lebih komprehensif, yang menawarkan kontrol atas keuntungan Threshold, Ratio, Attack, Release dan Makeup. Pada dasarnya rangkaian bekerja dengan cara yang mirip dengan rangkaian limiter, kecuali bahwa ambang komparator diatur pada tingkat rendah (= -20 dBu) dan Threshold sebelumnya kontrol VR1 melemahkan sinyal diperbaiki untuk mengubah ambang efektif. Umpan balik dari sumber lokal Q1 ke komparator melalui VR2 dan R2 memungkinkan penyesuaian rasio 2:01-7:01 sekitar, bukan rasio 100:1 dari limiter yang dicapai dengan hanya memiliki umpan balik frekuensi rendah melalui aksi optocoupler . Kisaran ambang -20 sampai +10 dBu dBu ditunjukkan pada Gambar 7 dan rasio pada Threshold dari 0 dBu pada Gambar 8.

Waktu serangan adalah variabel dari ~ 1 msec untuk 20 msec melalui VR3, dan waktu rilis dari 100 msec untuk 1 detik melalui VR4. Tahap keuntungan variabel sekitar IC2B menyediakan dari 0 .... +20 dB Gain Makeup. Daripada hanya memiliki menunjukkan LED secara seri dengan optocoupler, cermin arus dikonfigurasi sekitar Q2, 3, dan R17 22 menghasilkan tegangan tanah direferensikan sebanding dengan arus yang mengalir melalui coupler LED. Hal ini dapat digunakan untuk menggerakkan satu meter (baik bargraph LED, atau jika Anda ingin "retro" lihat, meter kumparan bergerak) untuk memberikan informasi lebih lanjut tentang berapa banyak pengurangan gain yang terjadi. Di sirkuit ini coupler NSL-32SR3S dinilai digunakan, dengan 6 dB pra-attenuator untuk mengurangi distorsi. Hal ini mengakibatkan khas + THD angka U dari <0,003% pada +6 dBu I / P dan kompresi tidak, dan 0,03% pada +10 dB dan 3 dB kompresi (tergantung pada set kali Attack dan Release). Output suara dengan 0 dB adalah make up gain <-106 dBu.


contoh rangkaian lain:

Rangkaian Audio Compressor bagian 2




Part list:
R1, R3 - 10k
R2 - 1k
R4, R5 - 1M
R6 - 18k
R7, R8, R15-R17, R19 - 33k
R9 - 1M5
R10, R12, R14, R18 - 470R
R11 - 270R
R20, R23, R25 - trimmer 5k
R21 - trimmer 5M
R22 - trimmer 1k
R24 - trimmer 500R
C1 - 4n7 (EU) or 6n8 (USA), plastic
C2 - 470n plastic
C3 - 4n7 plastic
C4 - 330n plastic
C5, C7, C8, C12 - 10n ceramic
C6 - 22n ceramic
C9 - 330p ceramic
C10 - 470p ceramic
C11 - 82p ceramic
C13 - 10u/25V tantalum
C14 - 470u/25V electrolytic
C15, C16 - 220u/10V electrolytic
U1 - TLC272
U2 - 78L05
Q1 - BC557B
Q2 - BF245C
D1, D2 - Red!!! LED diode 5 mm, medium luminance (eg. 200 mcd)
J2 - jumper





Audio Compressor bagian 4

Berikut skema audio compressor bagian 4.dalam skema kali ini terdapat banyak sekali persaman pengontrol dengan versi asli atau build upnya:


 Atau yang ini:
Referensi  http://forum-bengkel.blogspot.com/2012/04/audio-compressor-bagian-4.html

Skema Audio Compressor Bagian 3

Kali ini masih seputar audio compressor,dalam postingan ini kami beri judul audio compressor bagian 3.Gambar merupakan project dari Dan Armstrong/Mods oleh Mark Hammer/Layout oleh Big Louis.
Efek compressor modifikasi yang disertai pengaturan compression/gain, level peninggi output dan kompensasi brightness atau kecerahan suara.

http://www.angelfire.com/vt/audio/

After more than 30 years of listening, building and enjoying High Fidelity audio I have become completely convinced that Do-It-Yourself audio is the best option for people wanting exceptional audio equipment without taking a second mortgage on their homes. In particular, analog valve, or tube, audio. Nothing compares to the enjoyment of designing, building, using and displaying equipment that you built yourself. Nothing else provides the same opportunity for testing, modifying, experimenting and learning as homemade audio equipment. And nothing else will you enjoy using and displaying for many years to come as the beautiful tube amplifiers that you build yourself.

http://www.angelfire.com/vt/audio/

After more than 30 years of listening, building and enjoying High Fidelity audio I have become completely convinced that Do-It-Yourself audio is the best option for people wanting exceptional audio equipment without taking a second mortgage on their homes. In particular, analog valve, or tube, audio. Nothing compares to the enjoyment of designing, building, using and displaying equipment that you built yourself. Nothing else provides the same opportunity for testing, modifying, experimenting and learning as homemade audio equipment. And nothing else will you enjoy using and displaying for many years to come as the beautiful tube amplifiers that you build yourself.
Probably the greatest single thing about do it yourself audio is that the designs do not have to appeal to the mass market. Mass produced equipment has to be marketable and marketing departments have discovered that features are more marketable to masses than superb musical quality. Today's marketing strategy says "more watts, lower THD, bigger woofers, more channels, more bands of equalisation." Basically, bigger is better, and later is greater. People seeking musical reproduction will come to discover that none of this has anything to do with enjoyable music and that systems with fewer watts, more THD, smaller woofers, fewer channels, and no equalisation often results in a much more pleasurable listening experience. In short, common specs mean almost nothing at all.
Watts are undoubtedly today's greatest marketing tool because most people do not understand what they are and can only assume that more of them must be better. A 600 watt system must be better than a 50 watt system, right? Watts are not a measurement of quality but of work. It is impossible to consider how many watts you need until you know how efficient your speakers are, how large your listening area is and what kind of sound pressure level you need to achieve. Measuring an amplifier in Decibels Referenced to 1 Watt (dBW) is a lot more useful way to determine what an amplifier is capable of. A 50 watt amplifier is capable of driving a speaker 17 decibels beyond the 1W/1M rating of the speaker or, for a 95dB rated speaker, to 112dB. It is not likely that you would ever need more than this in your living room. If the speaker could handle it the 600 watt amp could drive it to 123dB but could only drive an 84dB speaker to 112dB, the same as the 50 watt amp and the 95dB speaker. So speaker efficiency plays a very important role in acoustic output. You do not need lots of power if your speakers are reasonably efficient. Besides this most of the advertised watts today are fraudulent. How can a $29 amplified computer speaker be 1200 watts or a $129 shelf system be 600 watts? They can't and aren't.
THD measurements are number two on the list of highly touted but relatively meaningless, or at least misleading, specifications which can tell you almost nothing about how an audio component sounds. Correct ratios of orders of harmonics are a lot more important than low numbers. This is not a just a theory but can easily be demonstrated. Furthermore, extremely low THD percentages at rated output tell you that the amplifier has very high negative feedback levels and is almost a guarantee of hateful, irritating and unenjoyable sound. Think not? Try to listen to any amplifier with less than .01% THD on a high efficiency high resolution speaker and see how long you can stand it. Also, high Intermodulation Distortion is much more noticable and annoying than high THD. Why doesn't anyone ever mention this specification in their marketing scheme?
If specs are your bag I would suggest you look elsewhere because I simply don't care about them. Enjoyable music is more important to me. It is far cheaper to acheive impressive specs using cheap solid state devices than using valves. If sound that makes your heart skip a few beats is your goal forget about specifications.
Of course the real reason to pursue things that most people consider obsolete or unreasonable is out of love. My site is intended to provide resources for others who love analog audio reproduction, phonograph records, record players, homemade or classic vacuum tube audio amplifiers and homemade loudspeaker systems.
I am not interested in "Home Theatre" and will not be discussing any related equipment.
Scripting is not necessary to view this site so you may wish to have that turned off while viewing.
All of the schematics on this site are listed by category at the bottom of this page but I hope you will take the time to read my comments about my equipment and look at the pictures.
Here are some other sites that cater to tube fanatics.
Triode Electronics of Chicago IL is one of the most informative sites I've ever found on tube audio, especially with respect to schematics of older equipment.
Another favourite is Claudio Bonavolt Audio.
La casa di GizMo is a great and inspiring blog with many beautiful valve projects including some excellent Compactron amplifier designs. The site is in Italian but very well worth a look. The craftsmanship and attention to detail is stunning.
You might also want to look at the following sites...

If you need a tube or tubes for a reasonable price try Doctor Roy at Radio Tube Supply. LOTS of New Old Stock and current production tubes at great prices. Dr. Roy specialises in hard to find types with over 500,000 tubes in stock. They are some of the nicest people you'll ever deal with, too.
Two other good sources for tube related parts are Antique Electronic Supply and The Tube Store.
If you are interested in commercial PA speakers, horns, drivers, and amplifiers you might like to visit my University Sound Products site. There is a lot of information to help you identify different University Sound products. Many of their horns and drivers have been used successfully in home audio systems as well.
Russell Hamm wrote a paper in 1972 somewhat explaining the difference in sound between tube and transistor amplifiers as a relationship of harmonic content and distribution in the harmonic distortion of each type amplifier. Through Fourier analysis it has been discovered that no or low feedback tube amplifiers generate mostly low order harmonic distortion, with a correctly decaying spectrum, which is naturally present in music anyway, while transistor amplifiers with high feedback generate high order harmonic distortion devoid of almost all even harmonics which does not naturally occur in music. Please understand that there is little an amplifier or any other component can do to make an improvement in the quality of a signal. Ideally components should add nothing and take nothing away. Every component adds something to the signal, however, and it is a matter of which types of distortions you can live with after every effort has been made to minimise or eliminate them. Some types of distortion are more harmonically correct (benign) than other types and appear to our ears to be related to the music (decaying spectrum) while other types (high and odd) don't appear to have any relationship at all to the music. This is why Total Harmonic Distortion figures don't mean anything at all. They don't tell which orders of distortion are present or in what proportions. If this interests you, you can read more about it here.
An important consideration about tubes vs. transistors is their relationship with the speaker. Transistors generally (not always) have a lower output resistance than tubes which can result in some "damping" of the speaker. If the speaker has a relatively high "Q" this can be useful but if the Q is low the transistor amplifier will sound thin and lifeless. On the other hand a low Q speaker can benefit from the lower damping factor of some tube amplifiers but a high Q speaker will boom, resonate, and sound awful with such low damping. This booming One-Note-Bass has been attributed to tube amplifiers but is actually a flaw in the speaker, not the amplifier. Tube amplifiers do not universally or naturally have to have high output impedances. It is a result of lower feedback levels generally used in tube amplifiers. Tubes can be made to have a very low output impedance but these amplifiers will sound more like transistors than tubes because their harmonic spectrum is destroyed by high feedback. My experience has been that damping factors over 50 are of questionable value as the resistance of cabling, passive crossovers, and the speaker itself exceed the resistance of the amplifier. Damping factors as low as 2 can sound surprisingly good under the right circumstances, and a damping factor of 10 is adequate for many systems. If you are using 16 ohm speakers you are probably laughing right now as concerns over damping factor and speaker cable resistance can largely be forgotten about.
If you are really interested in the audible difference between tubes and transistors go listen to both and make your decision based on what you hear, not what you read. There is a war going on between fans of tube and transistor amplifiers and there is hardly any useful unbiased information to be found regarding the characteristics of each.
How long should the tubes in an amplifier last? Power output tubes are often rated at 3,000 to 5,000 hours of life when operated at their limits. A quality made power tube operated below its design spec limits will probably last at least twice as long, or 10,000 hours. In your car this would be like 450,000 to 650,000 miles. At a high average of 5 hours use per day that comes to 6 1/2 years of service. The tubes in almost all of my amplifiers are much older than that. Tubes operated well below their maximum ratings will last even longer and small signal tubes, since they generally deal with less heat, will last much longer than that. Heater burnout is not very common. The heaters of later tube designs are more like the heating elements in your electric range than the filaments of an incandescent bulb. Failure of passive components and especially capacitor failure is what usually ruins tubes. In solid state equipment it's fusing of the junctions or static discharges that cause the amp to fail. I have found both tubes and transistors to be very reliable if good quality components are used throughout. There is a lot of junk being sold today that was not designed to last but this is mostly imported stuff designed for "cheapness" rather than "goodness." Unfortunately, this covers almost all of what is being sold at discount stores and electronics warehouses these days. Don't think that you'll find any decent HiFi equipment at any place called "Circuit Town," "Great Buy," or "Ultimate." These are mass market discount stores, not HiFi dealers as evidenced by the TV sets, video games, computers, refrigerators, air conditioners, and other appliances they are selling.
If you are really interested in getting the maximum life out of your tubes there are some things to observe with this goal in mind. First, heat kills. Keep them cool. Use a fan or at least holes in the chassis around the sockets of power tubes to promote lots of airflow. Some say that cooling the glass envelope cannot help cool the tube because the anode is cooled by radiation only. The next item in line to deal with waste heat is the glass envelope and tube ratings are often determined by how much heat the envelope can handle. Not to mention the effect that waste heat has on all the other components in the amplifier. Do not operate tubes above their anode dissipation ratings. This happens a lot in guitar amplifiers but it will ruin your tubes in a High Fidelity amplifier. It is best to keep them at or below 80% of rated dissipation. Second, don't apply power to the plates until the cathodes are warm. Use a standby switch or other device to keep B+ off the plates until the tubes are warm. If possible, ramp the voltage up slowly. Third, don't ever apply more than rated voltage to screen grids or exceed maximum rated cathode current under any circumstances. Fourth, do not operate heaters above their rated voltage and reduce their voltage when the amp is in standby mode and B+ is off. If they are normally 6.3 volts reduce them to 5.3 when the amp is standing by. With these simple precautions it may be possible to extend tube life to near 100,000 hours. Need I say more?
It is necessary to consider a very real problem that when many tube amplifiers were designed line voltages were 117 and today they are 122 to 125. This 4 or 5 percent increase in line voltage is reflected in heater and B+ supplies meaning that heaters today may be running at 6.6 to 6.7 volts and B+ has probably picked up 20 or 30 volts as well. It is best to reduce the voltages, if possible, to their original values. On class A amplifiers this can be accomplished by placing a resistance of several ohms in series with the primary winding of the power transformer. You can calculate the number of ohms needed to drop 5 volts and how much power will be dissipated in the resistor. You may also consider just increasing the value of the resistor in the screen supply to lower the screen voltage to acceptable levels. The problem becomes harder to solve in class AB amplifiers since their current demands change greatly. You may have to consider a choke input power supply or you can use a filament transformer whos secondary is wired in series with, but out of phase with, the primary of your power transformer.
Here are some more helpful tips for tube amp construction, or re-construction. Do not ever assume that any component is good or "in spec." Measure every component, especially if you are using any used parts. Capacitors and resistors drift way off value and it is possible that there won't be any useable parts in an old amplifier except for the tubes and transformers. In a stereo amplifier parts between left and right channels need to be matched to 1% or better. I hand select every part by measuring them with a DMM. When first bringing an amplifier up use a set of tubes (at least the output tubes) that you don't care about lest something go wrong and you damage or destroy your precious 1950s NOS RCA black plate valves. I've done this. Have a resistor load and a scope connected to the outputs the first time you bring it up with feedback to watch for oscillation. If it does, simply turn it off and switch the plate leads on the output transformer. And when tuning an amplifier do a lot of listening and testing with no negative feedback so you can really tell what is going on in the amp. If it sounds terrible without feedback the feedback won't fix the problem it will just cover it up. Design as linear as possible with no feedback and when you add just a little you will have the magic you are looking for. Power can be greatly conserved and distortion greatly reduced by limiting the amplifier's bandwidth to cover only the frequency range that your output transformer and speaker is capable of reproducing. This is particularly so with low power single ended designs with small output transformers. Such limiting must be done before the feedback loop.
Since negative feedback will be inevitable in almost all applications, consider incorporating a multi-position switch to select between several measures of feedback so that the amplifier can be more suitably matched to the loudspeaker and balance can be achieved between low output resistance and harmonic integrity.
If you are interested in comparing the Rated Output and actual measured Clipping Output of several different amplifiers I have made a chart with this information and an explanation of how the equipment was tested. It doesn't mean very much, really, but it was fun to measure them. It is available here.
More of my discussions and opinions about high fidelity equipment, hinderances to superb reproduction, modifications to equipment, and setup can be found here. This is my second page. It includes some more discussions about amplifiers plus speakers, turntables, and making the most of what you already have.
If you are interested in the idea of building small, inexpensive audio amplifiers out of television tubes which could be used instead of an IC amplifier in portable and clock radio type applications I have devised a circuit for this purpose. My page covering the details of this is here.
Moving along we'll get into the equipment that I have and to the circuit diagrams for most of them, plus some other schematics for equipment that I do not own but have found interesting and thought you might too.
I have a small collection of AA5 and AA6 radios. These radios are not particularly valuable to anyone but me and certainly not because they have a novel circuit design. They are neat because of the different designs and shapes of the radios themselves. Most radio collectors seem to like the early wooden radios best but I am really a fan of the 1950s Bakelite radios. If you are interested click here.
Audio Amplifiers and Gear
AMI Model C jukebox amplifier. 1949 model that played 78 rpm records. I tried to fix this amplifier as a teenager but in my attempts to get it to work better I destroyed the original circuit. I never did get it to work better but when I was old enough to properly diagnose the problem I found that it had a shorted output transformer. I found the circuit diagram on the Internet so I hope to restore it someday. I do not know what the rated power output was but it uses two 6L6Gs with cathode biasing and judging by the circuit configuration and output transformer size I would suppose it to be about 15dBW. It has a 6SN7, a 6SA7, a 6N7GT, two 6L6Gs, and a 5U4G. Someone had installed two RCA black plate 6L6GCs before I got it. The model number is "CC" and the serial, 25033. Here are the photos.
Someone once gave me a Cones Model 15 pa amplifier but it was in such bad shape that I couldn't repair it. It looked as if someone had accidentally run over it. It was very unique, though, because it was made in Oklahoma City by an unknown company and the serial number was 101. I have wondered if this was the only one in existence and what ever happened to that company. I couldn't draw the schematic because the unit was so badly damaged but it was a 12dBw amplifier using two cathode biased 6V6s and a couple of octal pre-amp tubes. It had a phono input and a mike input and a simple tone control. The only piece I saved was the escutcheon plate off of the front which gave all the information about the amplifier. The unit was small, about 7 inches wide, and was built in an open chassis design.
Flash-A-Call model 2700 intercom unit. This set is in a wooden box but I don't know what year it is from. A friend wrote and told me he thought it is from around 1947. It is not exactly Hi Fi but it is interesting. It uses a single 50L6 output tube for maybe 3dBW. Similar circuits were common in portable 78 rpm phonographs of the day. Here is the schematic. The drawing is poor but readable.
Frazier F-106C power amps. The F-106Cs are fixed bias four 6GT5s per amp. Press Here.
Beautiful 1962 model MS60a Grundig Console set. After cleaning it thoroughly and checking it over it worked very well. I had to repair a loose connection in the FM I.F. section but everything else worked without repair. This set has the best AM section I've ever used. The tuning is very precise and it is very sensitive and selective. There is a distinct dead space between each frequency on the band across the entire dial and you can tune it with your eyes closed as you count the frequencies you are passing. I've listened to LA from Oklahoma with this radio. Set has a reel to reel recorder and a shortwave receiver in it, a 3 band speaker system with electrostatic tweeters, and a cathode biased push/pull power amplifier with 6HU8 output tubes. These have an anode rating of 6 watts per plate. I expect the amp has an output of about 7dBW although I've never measured it. I do have the schematic for the entire unit. The power amp circuit would work just as well with 6BQ5s.
Hammond Organ 1969 model E-262, serial number A-33161. 200 means that it is an institutional model and 62 means that it has a Walnut finish so the important part is the "E". I acquired the amplifier chassis, the speakers (one 15 inch Heppner and two 8 inch), and the remaining tubes which consisted of some 12AU7s, 12AX7s, and some 6267s. When I brought the amplifier home and hooked it up it worked beautifully. None of the tubes needed to be replaced even after 30 years of use. The main amp is a 16dBW fixed bias amp using 7591As, and the reverb amp uses 6GW8s with cathode bias to provide about 11dBw of output. The main amp has a huge output transformer and it is capable of high fidelity output with little modification. This amp uses fixed (power supply) bias. It could easily be converted to use 6L6GCs, 6L6WXT+s, or 6CA7s or even 6550s with modification of the bias and driver circuitry. Large bulb tubes like KT66s won't fit because the tubes sit too close together. The reduced load on the power transformer from the absence of the rest of the organ would make the increased heater current requirements of these bigger tubes of little consequence. I have acquired another identical amplifier and naturally have started converting them into a High Fidelity stereo pair for bi-amplifying. The amplifiers have a means of balancing the output tubes but they do not have any way to adjust the idle current for the output stage. One needs to be incorporated so that the current in each 7591 tube can be set at 35 to 40mA. There is an error on my drawing. There is a tap on the secondary of the main amp output transformer which connects to ground to complete the feedback loop. This is a project that has been pushed to the back for some time but I hope to be able to take it up again soon. I believe these amplifiers have a lot of potential.
Harman Kardon A224 stereophonic integrated tube amplifier. 1959 model rated at 11dBW (12 watts) per channel using EL84/6BQ5 output tubes. Also called the "Trio" this amplifier is the predecessor to a later model called the "Ballad" or A230. Both use similar circuit topology. The output stage is cathode biased and is not adjustable. I replaced all of the capacitors in this amp and have used it for my main amp occasionally for several years. It is a nice amplifier that works well when used full range or as a medium to high range amplifier. In full range mode it has plenty of power for a living room when used with 94dB or higher speakers. Here is the schematic. If you own one and are trying to get the best sound out of it I suggest replacing all of the ceramic capacitors in the signal path with film type capacitors. I have replaced the original Amperex France round getter 6BQ5s (two of which were starting to test marginal after only 45 years of service) with matched 6n14n-EBs and the original small signal tubes with NOS Sylvanias. Additionally, I changed a bit of the power supply. I moved the B+ leads of the output transformers to the first filter capacitor and then replaced the 150 ohm 7 watt resistor (R63) with one which provides 300 volts on the screens of the 6n14ns, which in my amp turned out to be 2600 ohms. I also added 40uF to the second filter capacitor which is right after the 2600 ohm resistor. Interestingly, the phono preamp in mine does not match the Trio schematic but rather uses the A230 circuit. And I found that all of the 150k resistors had drifted and were no longer in specification. Most of the other resistors were still close enough to use.
Heathkit W5M Williamson style power amplifier. Two KT66, two 12AU7 and one 5R4GY. Press Here. Mine are running Sovtek 6L6WXT+ valves and are modified somewhat.
I need to say something about the Sovtek 6L6WXT+ valves and other current production valves. The 6L6WXT are good quality valves and I am pleased with them. Ignore the marketing claims "Modeled after the RCA blackplate" as they are nothing like the RCA and weren't modeled after anything. They are much heavier 35 watt tubes good for 500+ volts. The plates never get orange and they are well matched to each other. Some people have reported as much as 42 watts of dissipation before the plates start to glow orange. They sound very good and are clean and balanced throughout the whole audio range. These have been in service in my Heath W5s for a considerable time with no problems whatsoever. Sovtek markets a "6L6GC" which is pretty thin for a set of 6L6GCs. These "GCs" are actually Reflektor 6n3Cs or 6p3Ss and are more like a 6L6GB than a GC. Their plates will start to turn orange above 19 watts of dissipation and they should not be used above 360 volts. These are very inexpensive tubes and they will work fine in amplifiers originally designed for metal 6L6s and 6L6Gs. I have also found that 6n14n and 6n14n-eb valves are very durable and sound at least as good as the other 6BQ5 types I've compared them to. The "EB" type has a plate design like an Amperex but is even larger and heavier. The plain 6n14n has a curved plate structure that looks like a small RCA 6L6GB. The sound of both of these was a big surprise to me. Most reviews of the sound of different tubes are concerned with guitar applications and the sound of deliberate distortion at overload with little or no feedback. This does not apply to high fidelity use so don't believe all you read about current production tubes. Current producers of tubes are doing a great service for those of us who love valves. Please do all you can to support and encourage continued production and developement.
1957 Hoffman model 1107 console phonograph. Unit employs a four speed Garrard turntable, a bass reflex three band speaker system which is mounted in a separate enclosure within the console, and an 11 dBW cathode biased, push/pull EL84/6BQ5 amplifier. This amp uses a long tailed pair to invert phase and is direct coupled to the pentode input stage (Mullard connection.) A very good setup, indeed. The output transformer is large, perhaps a 20 watt transformer, which makes saturation at low frequencies impossible. The speaker enclosure is mounted on springs to prevent feedback from entering the phono system through the cabinet. It sounded enjoyable when playing old 78 rpm records even though the speaker system is not very well designed by today's standards. The phono pickup cartridge has failed and I have yet to replace it.
Early 1950s Masco MA25PN. Has two 6L6Gs, two 6SC7s, four 6J7s, and a 5V4G. Output is rated at 14dBW. Uses an anode follower to invert phase. The original schematic and all of the photos are here.
1963 Motorola HS1135 stereo record player amplifier. A two stage, single ended design using the much overlooked and underestimated beam power tube, the 7695. I had been aware of this tube for a long time but scoffed at its potential until working with it in this amplifier. Its ratings are similar to two parallel 50C5s. RCA and Sylvania manuals say it will deliver 4.5 watts of power (6.5dBW) into 1100 ohms with only 130 volts on the plate. It requires only 11 volts of input to drive it to full output. This is similar in output to a single 6AQ5, 6BQ5 or 6V6GT. The amplifier sounded terrible when I received it. The feedback loop was set up to emphasise the mid bass, the power supply filtering was insufficient, and the method of grounding the input, output and chassis was introducing a lot of noise. schematic . Modification was a necessity but I wanted to use as much of the original circuit as possible. After changing the feedback circuit to use a small, linear amount, adding capacitance to the power supply, bypassing the cathode resistors in the 12AX7 stage and eliminating the noisy grounding system, this amplifier has single ended magic, at least considering how humble and unsophisticated it is. Vocals and pianos are right in front of you. Soundstage is 3 dimensional. I did measure its output at 6.5dBW per channel. It employs 5 watt output transformers. Here is the modified schematic. With 95dB speakers it can play quite loud. It goes without saying that the feedback resistor can be adjusted to suit your needs. My schematic suggests a 2200 ohm resistor but I have since tried different values and have settled on a 1000 ohm resistor. I use this amp without a preamp so the limiting factor on feedback levels is amplifier sensitivity since there are only two amplifier stages operating at relatively low gain. My original intent was to use this amp with an unbuffered 12AX7 phono preamp, hence the 500k input pot. This value interacts with the miller capacitance of the input stage and in the real world 100k would be better. The input grid stoppers can also be reduced to 1k. Yes, the output impedance is high but such is life with single ended amplifiers which have only two stages if you want good input sensitivity. I have also done away with the tone control. I do not intend to imply that this project is finished, rather that it is ongoing and this is it's present state.
1965 Precision Electronics 10PA. A cute little amp which is not too far removed, in size anyway, from the Cones amplifier mentioned above. It is very tiny for a tube PA amp. It is rated to present 10dBW of output using a single 6L6GB, a 12AX7, and a 6X5GT. The operating parameters are practically identical to those of the 8 watt amplifier in the RCA tube manual and in actuality I measured this amplifier at 9dBW of output. Someone has replaced the power transformer at some point and this may explain the discrepancy in power output. It appears that it may be smaller than the original transformer was. There is also some question as to the value of the resistor between B+ and the screen supply. 47 ohms seems a little low to me so this may have been changed. The controls are for one mic, one aux, and one simple tone control. It will be hard to find any simpler PA amplifier than this one. schematic
1945 RCA PA amplifier model MI-12224-A. It has an interesting history. It started its life as the amplifier for the sound system in the Coyle theatre in Coyle, Oklahoma. It was taken from that location to the Rex theatre in Covington, Oklahoma in about 1957. It was used in service there for several years until it was removed to serve Hi Fi duty in the dorm room of a young university student attending Oklahoma University in the early 1960s. The amplifier has two metal 6L6s and was rated 14dBW. The output transformer is small for a 25 watt amplifier and looks more like what one might see on a 15 or 20 watt amp. It has a switch which can be thrown to cut off the low bass response to get more power out of the smaller transformer. This can be done in PA applications without affecting the useful performance of the amplifier. When I received it some of the tubes were missing and it needed the usual capacitor replacement job. Here is the schematic. Here are some photos of what it looked like when I received it. Thank you John Mc for entrusting it to me.
1946 model 612V2 RCA Victrola AM/FM/SW Phono console in a beautiful Mahogany cabinet. It has a 12 inch field coil loudspeaker and separate bass and treble controls. I drew the power amp diagram when I was replacing capacitors but now have the Riders Schematic for the whole unit. The amplifier uses a conventional split load phase inverter but does not have enough gain to be used as a power amp with anything modern unless you add another stage of gain to it. It uses quasi-fixed bias from voltage developed across a 180 ohm resistor and has no global feedback at all. I measured it's output at 11dBW which I thought reasonable for a push-pull pair of 6F6s. Original specifications list the unit as a 10 watt amplifier and I suspect todays higher line voltage accounts for the difference in power. 6V6s can be installed without modification.
Single Ended 6AQ5 Stereo Amplifier. My own design based partly on a Zenith design which makes good use of the inexpensive 6AQ5 valves. This amp uses a single 12AX7 and one 6AQ5 per channel and is able to drive each speaker at least 6dB beyond 1W. I retained the tube rectifier (5Y3GT) and 5 watt Zenith 95-1652 output transformers. I am using a black plate Zenith 5Y3GT and an Amperex Bugle-Boy ECC83/12AX7 and am switching between black plate Zenith and RCA and grey plate GE 6AQ5As. Zenith chose a 1k2 cathode resistor for the first stage but 2k7 may be a better choice although I've not tried it to see. schematic. In my amp B+ is 290 volts but the screens are at 249 and I've had no problem with the high voltage on the plates. The output impedance is a little high with a 1k feedback resistor and open loop loaded output is reduced about 7dB. A 400 ohm resistor will reduce loaded output about 11dB but will cut output impedance by more than half. Presently I am auditioning 330 ohm feedback resistors and the sound in full range mode suggests much lower output impedance. If using with a preamp the amp has enough gain to use, within reason, about as much feedback as you want to. My original intent was to use this amp with an unbuffered 12AX7 phono preamp, hence the 500k input pot. This value interacts with the miller capacitance of the input stage and in the real world 100k would be better. The input grid stoppers can also be reduced to 1k. I do not intend to imply that this project is finished, rather that it is ongoing and this is it's present state.
Single Ended 6BQ5/EL84 Stereo Amplifier. Another part Zenith/part my-own design.
Single Ended 6V6GT Stereo Amplifier. My own design, similar to 6AQ5 amp above, but using 6V6GTs and 10 watt RCA 972623-12 output transformers. The amplifier is also two stages and uses 5Y3 rectification. This amp was to make use of the additional voltage handling and plate dissipation abilities of the larger 6V6. Input stage is the venerable 12AX7. All valves in this amplifier are RCA black plates with date code 58-22. Output is about 1dB more than the 6AQ5 amp. An alternate topology might be to use two stages of 6CG7 or 6SN7 or an SRPP setup rather than a single stage of 12AX7 to drive the output tubes. This amp sounds remarkably similar to the 6AQ5 amp above with good low frequencies, full midrange and slightly dark highs. For 4 ohm use one could use 6L6 rather than 6V6 tubes since they require roughly half the load impedance. This would also increase the output power a bit. schematic. My original intent was to use this amp with an unbuffered 12AX7 phono preamp, hence the 500k input pot. This value interacts with the miller capacitance of the input stage and in the real world 100k would be better. The input grid stoppers can also be reduced to 1k. Pictures to come shortly. I do not intend to imply that this project is finished, rather that it is ongoing and this is it's present state.
Spox Stereo Speaker Originally designed to upgrade an existing monaural installation to stereo. It has a built in single ended 6BQ5 amplifier which I measured at 6dBW of output. It will play louder than you might expect from looking at it. It has two, evidently efficient, 6 inch speakers. If you build a stereo amplifier from this circuit and do not plan to include tone controls you can dispense with the first 12AX7 stage in each channel, meaning only one 12AX7 is required to cover both left and right channels.
Late 1940s Webster Electric Company 95B25. Has two 6L6s, a 6SL7, a 6SJ7, a 6SC7, an 0A3, and two 6X5GTs with two mic inputs and one auxillary input. Rated 14dBW. This amplifier uses "fixed bias" but one very important thing I did was to replace the selenium bias rectifier with a silicon rectifier. You should do that on any amp you have that uses selenium rectifiers. The amp uses a separate triode stage commonly called "paraphase" or "anode follower" to invert phase for one of the output tubes. If you have any Webster amplifier schematics that you would like to have listed on this site please e-mail me. Remove the two Xs from the address. Here is my Webster Electric page. I now have two other Webster Electric amplifiers and the schematics and photos of these are on that page.
1959 Zenith Cobramatic Phonograph. It is a stereophonic system using single ended 6AQ5s. The 6AQ5 is a miniature (7 pin) 6V6. The original circuit was not suitable for high fidelity use today as it had permanent frequency manipulation built in to the feedback circuit and volume control. With modification this could be made into a very nice amplifier with one 12AX7, two 6AQ5s and one 5Y3GT. See my 6AQ5 amplifier above. When I received the set all of the capacitors and several of the resistors had already failed.
1959 model Zenith SRS12W stereo upgrade amplifier from a stereo upgrade speaker unit with a 12" woofer and a 5" high frequency speaker. Uses an anode follower phase inverter. Press Here .
1939 model Zenith table radio and phonograph in a beautiful large wooden cabinet. Electronics work but the crystal phono cartridge needs to be replaced. I don't have a circuit diagram for this one. Single ended 6V6 output and uses a field coil loudspeaker.
Here are some schematics from books that I have. I do not own any of these and have never tried any of them. They will likely work fine however since they come from dependable sources.
10 watt (10dBW) amplifier from 1950s "Electronic Communication" textbook, 2 6BQ5 schematic.
8 watt (9dBW) amplifier from RCA Receiving Tube Manual, 1 6L6 schematic.
The following amplifiers have tubes that are not so common today but they can be replaced with tubes that are more easily obtained.
15 watt (12dBW) amplifier from RCA Receiving Tube Manual, 2 7189 schematic. Will work fine with 6BQ5s.
30 watt (15dBW) amplifier from RCA Receiving Tube Manual, 2 7868 schematic. Can also use 6L6 family tubes.
50 watt (17dBW) amplifier from RCA Receiving Tube Manual, 2 7027A schematic parts list. Will work great with 6L6GCs.
My second page is called Other Topics Concerning High Fidelity.
My comparison of Rated Power vs. Measured Power in audio amplifiers.
How to build Audio Amplifiers From TV Compactrons.
Discussion and information about the Minimus 7 family of speakers.

If you like high efficiency horns, drivers, and amplifiers you might like to visit my University Sound Products site. Some of their speaker components are suitable for use in High Fidelity installations.
Here is a complete list of all the schematics on this site. Some of the file sizes are rather large but I used the smallest file size I felt would give you acceptable image quality when you print the image on your printer. They will not fit on the screen of your computer and you should not print them directly from this webpage but save them and print them through an imaging or other graphics program.
line

Tube Stuff

Single Ended
  • All American 5 Tube radio, 1 50C5 schematic (60k)
  • Ampex 1470 Tape Deck power amplifier, 1 6AQ5 schematic (51k) Provided courtesy of Steve Gates and John Warmack.
  • Bogen SA10-40 Intercom, 1 6L6 schematic (100k)
  • Compactron TV tube single ended amplifier, 1 17BF11 (approx 3dBW) schematic (75k)
  • Flash-A-Call 2700 Intercom, 1 50L6 schematic (93k)
  • Lafayette SK-256 Reverb System 3dBW amplifier, 1 30A5 schematic (179k)
  • Harmony H400 3dBW guitar amplifier, 1 50C5 schematic (87k)
  • Modified Motorola 7695 single ended amplifier, 1 7695 schematic (104k)
  • Motorola HS1135 6dBW single ended amplifier, 1 7695 schematic (93k)
  • Precision Electronics 10-PA 10dBW PA amplifier, 1 6L6GB schematic (119k)
  • RCA 9dBW amplifier, 1 6L6 schematic (73k)
  • Single Ended Two Stage 6dBW Stereo Amplifier, my own design (Zenith Chassis), 1 6AQ5 schematic (93k)
  • Single Ended Two Stage 7dBW Stereo Amplifier, my own design (Zenith Chassis), 1 6BQ5 schematic (95k)
  • Single Ended Two Stage 7dBW Stereo Amplifier, my own design (RCA Chassis), 1 6V6GT schematic (93k)
  • Spox amplified speaker, 1 6BQ5 (approx 6dBW) schematic (37k)
  • Westinghouse H-F1020 to H-F1023 6dBW amplifier, 1 7695 schematic (242k)
Push-Pull Cathode Biased
  • 10dBW amplifier, 2 6BQ5 schematic (48k)
  • AMI Model C Jukebox amplifier, 2 6L6G (approx 14dBW) schematic (212k)
  • Grundig Majestic MS60a power amp, 1 6HU8 (approx 8dBW) schematic (155k)
  • Hammond Organ Type E 11dBW reverb amplifier, 2 6GW8 schematic (110k)
  • Hammond Organ Type F 2A3 amplifier - See Webster 6122A-1A below
  • Harman Kardon A224 11dBW/channel Stereo amplifier, 2 6BQ5 schematic (191k)
  • Harman Kardon A230 12dBW/channel Stereo amplifier, 2 6BQ5 schematic (138k)
  • Heathkit W5M 14dBW power amplifier, 2 KT66 schematic (253k)
  • Hoffman 1107 11dBW power amplifier, 2 6BQ5 schematic (71k)
  • Knight SX14L721 AM/FM Receiver-Amplifier, 2 6V6GT schematic page 1 (110k), schematic page 2 (114k)
  • Masco MA-25PN 14dBW PA amplifier, 2 6L6G schematic (103k)
  • Masco MA-35 15dBW PA amplifier, 2 6L6GA schematic (210k)
  • RCA 12dBW amplifier, 2 7189 schematic (85k)
  • RCA 15dBW amplifier, 2 7868 schematic (88k)
  • RCA MI-12224-A 14dBW PA amplifier circa 1945, 2 6L6 schematic (134k)
  • RCA Victrola 612V2 11dBW power amplifier, 2 6F6G schematic (89k)
  • Webcor 1968/1969 9dBW amplifier, 2 12AB5 schematic (164k)
  • Webcor 2812, 2822, 2827, 2892 and 2897 Reel Recorders, 2 12AB5 schematic (125k) Many thanks to Craig R. for providing this schematic
  • Webcor 4905 9dBW amplifier, 2 12AB5 First scan (poor) schematic (38k) , Second scan (better) schematic (169k)
  • Webster 6122A-1A Parallel Push Pull 2A3 amplifier schematic (77k)
  • Webster 81B15 12dBW PA amplifier, 2 6V6 schematic (96k)
  • Webster TP14 11dBW PA amplifier, 2 6V6GT schematic (141k) Gracious thanks to Art K. for providing this schematic
  • Zenith SRS12W 11dBW amplifier, 2 6BQ5 schematic (128k)
  • Zenith (Modified) 11dBW amplifier, 2 6BQ5 schematic (103k)
Push-Pull Fixed Bias
  • Genelex 26dBW amplifier, 10 KT88 schematic (42k)
  • Grommes-Precision-Frazier G-101A, F-106C 20 dBW power amplifier, 4 6GT5 schematic (39k)
  • Hammond Organ Type E 16dBW main amplifier, 2 7591A schematic (104k)
  • Heathkit AA-50 14 dBW Integrated Amplifier, 2 7591A schematic page 1 (344k), schematic page 2 (334k)
  • Leslie 102 4 channel amplifier, 2 7189 schematic (98k) A really poor scan but hopefully it will be of some use to you.
  • RCA 17dBW amplifier, 2 7027A schematic (72k) parts list (46k)
  • Webster 95B25 14dBW PA amplifier, 2 6L6 schematic (102k)
  • Webster TP45 17dBW PA amplifier, 2 6L6GC schematic (169k)
  • Webster WSA230 24dBW (230 watt) amplifier, 4 8417 schematic (168k)
  • Western Electric 7A 3 tube amplifier, 3 216a schematic (93k)
Pre-Amplifiers and Miscellany
line

Solid State Stuff

I add to this site as I have time and as I get new schematics and new ideas. Please visit again to see what's changed.