Thursday, 13 June 2013

Rangkaian Pengendali Lampu Taman Otomatis

Keberadaan taman pada sebuah rumah atau pusat kota dapat menambah keindahan dan kenyamanan.  Taman pun bisa membuat lingkungan terasa asri.  Apalagi jika taman tersebut dilengkapi dengan lampu warna-warni yang bersinar di kala malam tiba sehingga membuat taman semakin terlihat indah.  Namun pemilik atau pengelola taman kadang lupa untuk menyalakan atau mematikan lampu tamannya.  Mungkin karena terlalu sibuk atau banyaknya lampu yang berada di taman tersebut sehingga semua tidak bisa dikontrol.  Untuk itulah perlu kiranya sekarang Anda membaca artikel mengenai Rangkaian Pengendali Lampu Taman Otomatis.

Rangkaian Lampu Disko

Rangkaian lampu disko dapat dengan mudah dibuat dengan menggunakan timer 555 dalam mode astabil. Rangkaian dua LED ini berkedip dengan beberapa penundaan dan dapat dengan mudah dimodifikasi untuk beberapa LED atau untuk mengendalikan lampu pijar. Jangka waktu osilasi ditentukan oleh konstanta waktu rangkaian RC.

Rangkaian Lampu Mobil Otomatis

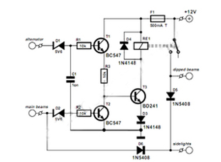
Rangkaian Lampu Mobil Otomatis ini memastikan bahwa Anda tidak akan pernah lagi lupa untuk mengaktifkan lampu mobil Anda. Segera setelah mesin berjalan, balok dicelup maka lampu samping  secara otomatis diaktifkan. Rangkaian ini juga menyebabkan balok yang dicelupkan dapat dipadamkan sesegera ketika balok utama diaktifkan. Seperti yang dapat Anda lihat pada gambar skema, tidak ada komponen khusus yang diperlukan. Ketika mesin sedang berjalan, alternator akan menghasilkan tegangan lebih dari 14 V. Dioda D1 mengurangi tegangan ini sebesar 5,6 V dan lolos ke basis T1 melalui R1. Karena arus yang dihasilkan, T1 bekerja. Diperkuat arus mengalir melalui R3, basis T3 dan D3 ke tanah. Hal ini menyebabkan T3 juga bekerja dan memberi energi relay Re1.
Berikut ini gambar skema Rangkaian Lampu Mobil Otomatis untuk Anda pelajari.
Gambar Skema Rangkaian Lampu Mobil Otomatis
Gambar Skema Rangkaian Lampu Mobil Otomatis
Jika pengemudi sekarang beralih pada balok utama, arus mengalir pada Rangkaian Lampu Mobil Otomatis melalui D2 dan R2 ke basis T2, menyebabkan transistor ini untuk bekerja. Akibatnya, tegangan pada basis T3 menurun, menyebabkan T3 memotong dan relay putus. Ketika balok utama dimatikan, situasi sebelumnya dipulihkan, dan relay terlibat lagi. Balok dicelup dan lampu samping yang diaktifkan oleh kontak relay Re1. Dioda D5 dan D6 memastikan bahwa lampu samping diterangi jika salah satu balok redup atau balok utama diaktifkan. Dalam prakteknya, ini berarti bahwa lampu samping akan berada di setiap kali mesin sedang berjalan, terlepas dari apakah balok utama diaktifkan.
Referensi: http://rangkaianelektronika.info/rangkaian-lampu-mobil-otomatis/

Rangkaian Efek Fuzz

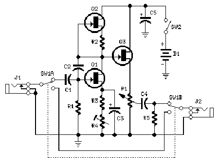
Rangkaian Efek Fuzz – Bagi Anda yang sudah sering bermain gitar elektrik alias gitar listrik, pasti sudah tidak asing dengan yang namanya efek gitar (guitar effect). Efek gitar adalah suatu perangkat elektronik yang fungsinya untuk mengubah suara gitar itu sendiri sehingga berbeda dari suara aslinya. Biasanya untuk menjernihkan suara aslinya atau membuat aneka suara distorsi/berisik seperti pada musik Rock.
Jadi efek gitar berfungsi untuk mengubah suara asli gitar yang hanya jreng-jreng-jreng menjadi beraneka macam sesuai dengan selera kita. Distorsi adalah jenis efek yang biasanya memiliki suara berisik yang suaranya berbasis pada suara amplifier tabung overdrive, termasuk disini efek fuzz. Sekarang, mari kita mencoba membuat efek fuzz. Di bawah ini kami sajikan gambar skema Rangkaian Efek Fuzz. Rangkaian ini bisa Anda kemas dalam sebuah kotak atau box.
Gambar Skema Rangkaian Efek FuzzGambar Skema Rangkaian Efek Fuzz

Cara Mengukur Besarnya Nilai Resistor

http://rangkaianelektronika.info/wp-content/uploads/2012/12/Multimeter.jpg


Perlu Anda ketahui bahwa batas ukur multimeter untuk cara pengukuran menggunakan Ohm, mempunyai tiga posisi :
1. Putar sakelar pada posisi R x 1
2. Putar sakelar pada posisi  R x 10
3. Putar sakelar pada posisi R x 1K
Cara pengukuran hambatan adalah sebagai berikut :

Rangkaian Pemancar Broadcast

Osilator yang akan kita bicarakan ini adalah dari Rangkaian Pemancar Broadcast. Pemancar ini mengirimkan atau memancarkan sinyal, misalnya pembicaraan kita yang dapat ditangkap kembali oleh penerima broadcast yang terdekat.

Rangkaian pemancar FM Stereo

Rangkaian pemancar FM
stereo mini ini dibuat menggunakan sebuah IC BA1404 yang di desain
khusus sebagai pemancar FM stereo tegangan rendah dan daya rendah.