Thursday, 13 June 2013

Rangkaian Pengendali Lampu Taman Otomatis

Keberadaan taman pada sebuah rumah atau pusat kota dapat menambah keindahan dan kenyamanan.  Taman pun bisa membuat lingkungan terasa asri.  Apalagi jika taman tersebut dilengkapi dengan lampu warna-warni yang bersinar di kala malam tiba sehingga membuat taman semakin terlihat indah.  Namun pemilik atau pengelola taman kadang lupa untuk menyalakan atau mematikan lampu tamannya.  Mungkin karena terlalu sibuk atau banyaknya lampu yang berada di taman tersebut sehingga semua tidak bisa dikontrol.  Untuk itulah perlu kiranya sekarang Anda membaca artikel mengenai Rangkaian Pengendali Lampu Taman Otomatis.

Rangkaian pengendali lampu taman otomatis ini adalah rangkaian untuk mengendalikan lampu jalan atau lampu taman secara otomatis. Anda tidak perlu menyalakannya dan mematikannya lagi, hanya menyalakan rangkaian ini sekali saja, maka secara otomatis akan mengelola dirinya dengan merasakan kecerahan dan kegelapan yang tersedia di taman atau jalan tersebut.
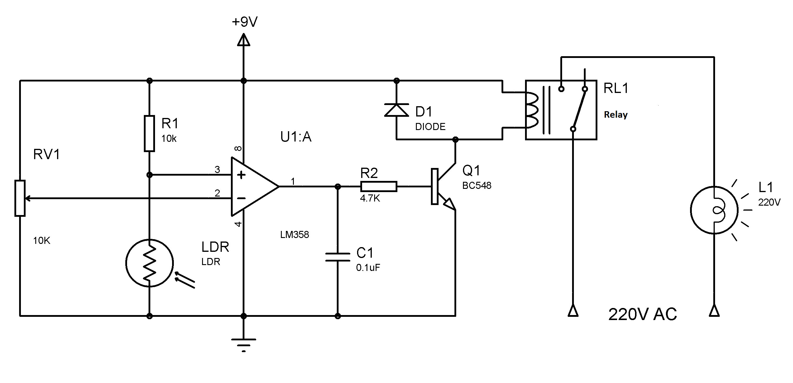
Gambar Skema Rangkaian Pengendali Lampu Taman Otomatis
Gambar Skema Rangkaian Pengendali Lampu Taman Otomatis

Pada rangkaian pengendali lampu taman otomatis ini IC LM358 bekerja sebagai komparator. Transistor BC548 berfungsi sebagai saklar untuk menyalakan relay. Potensiometer 10K digunakan untuk mengatur sensitivitas rangkaian. Ketika kegelapan terjadi di bawah tingkat tertentu (tingkat ini dapat dikontrol dengan memvariasikan potensiometer 1oK) tegangan di pin 3 (LDR) akan menjadi lebih besar dari tegangan di pin 2 (ditetapkan oleh potensiometer 10K) dan output komparator naik. Hal ini menyebabkan transistor menyala/aktif dan relay terhubung. Anda dapat menghubungkan semua jenis atau jumlah lampu. Anda harus memilih relay yang sesuai dengan nilai arus lampu.

No comments:

Post a Comment