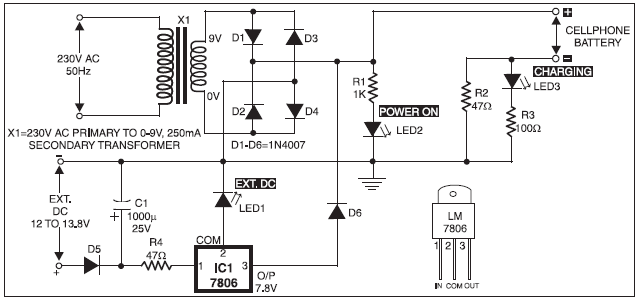
This Mobile phone chargers circuit presented here comes as a low-cost alternative to charge mobile telephones/battery packs.
The 220V AC mains supply is downconverted to 9V AC by transformer X1. The transformer output is rectified by diodes
 D1 through D4 wired in bridge configuration and the positive DC supply 
is directly connected to the charger’s output contact, while the 
negative terminal is connected through current limiting resistor R2. LED2 works as a power indicator with resistor
 R1 serving as the current limiter and LED3 indicates the charging 
status. During the charging period, about 3 volts drop occurs across resistor R2, which turns on LED3 through resistor R3. An external 12V DC supply sourcecan also be used to energise the charger, where resistor R4, after polarity protection diode
 D5, limits the input current to a safe value. The 3-terminal positive 
voltage regulator LM7806 (IC1) provides a constant voltage output of 
7.8V DC since LED1 connected between the common terminal (pin 2) and 
ground rail of IC1 raises the output voltage
 to 7.8V DC. LED1 also serves as a power indicator for the external DC 
supply. After constructing the circuit on a veroboard, enclose it in a 
suitable cabinet. A small heat sink is recommended for IC1.
Circuit Design By: PRINCE PHILLIPS
Source: www.electronicsforu.com

No comments:
Post a Comment