Wednesday, 5 June 2013

Rangkaian Parametrik Equalizer

Rangkaian berikut ini adalah Rangkaian Parametrik Equalizer atau yang disingkat dengan nama Para Q. Alat ini aslinya buatan luar negeri, di sini kami sajikan untuk Anda coba
sendiri. Perhatikanlah skemanya dengan teliti baru mencoba merakitnya.
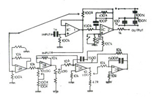
Adapun cara kerja Rangkaian Parametrik Equalizer ini sebagai berikut. Rangkaian ini akan bekerja normal bila pemasangannya benar. Alat ini mempunyai respon frekuensi pada dua, tiga puncaknya antara range frekuensi 50 Hz sampai dengan frekuensinya mencapai angka 15 Hz, itu bila sistematiknya parametrik model grafik yang banyak dijual di pasaran sekarang ini. Rangkaian yang ditampilkan di sini memiliki model yang lain yaitu mampu beroperasi pada frekuensi antara 50 Hz sampai 11 Hz dengan faktor Q1 sampai 25, sebab ukuran respon terbaiknya di atas nilai 1 Hz. Dengan cara ini maka dihasilkan suara tiruan seperti aslinya. Untuk ini perlu diberikannya data sebagai berikut sebelum mulai merakitnya.
Sebelum alat ini disambungkan ke sumber catu dayanya (bila sudah selesai dirakit), control potensiometernya diletakkan dulu pada posisi menengah dan saklar by pass-nya dalam keadaan tertutup. Bila posisinya sudah begitu maka sinyal input akan sama dengan sinyal outputnya. Untuk selanjutnya lihat gambar skema di bawah ini.
Gambar Skema Rangkaian Parametrik Equalizer
Gambar Skema Rangkaian Parametrik Equalizer
Pasanglah komponen IC dengan memakai soket, sebab dengan soket kerusakan akibat terlalu lama menyolder (panas) bisa dihindarkan dan komponen IC-nya tetap utuh, tidak mudah rusak. Pasanglah terlebih dulu semua komponen bukan IC. Setelah itu baru dipasangkan komponen IC-nya yang merupakan pekerjaan terakhir dalam merakit Rangkaian Parametrik Equalizer ini. Kerjakanlah dengan teliti dan sabar, pasti berhasil dengan baik.

No comments:

Post a Comment